正文:
一、芯片制造用水的应用场景
在半导体生产中,超纯水可以应用于晶圆冲洗,化学品稀释,化学机械研磨,洁净室环境的加湿源等场合,超纯水的品质与半导体的良品率直接相关,随着半导体元器件尺寸缩小与精细度上升,超纯水水质技术要求也在不断上升。
我们在前文半导体工业超纯水配套(醋)中详细介绍了半导体工业芯片制造的全流程,主要流程如下

超纯水在各流程中的基本作用如下:
①晶圆制备:超纯水用于清洁、去除颗粒和化学杂质,确保晶圆表面的洁净度,从而降低制造缺陷。
②光刻工艺:在半导体光刻工艺中,超纯水用于洗净掩膜板、镜片和晶圆,以确保图案的精确重复和光刻质量。
③刻蚀和腐蚀:超纯水在半导体刻蚀和腐蚀过程中用于冷却和清洗,以维护工艺的精确性和一致性。
④ 化学机械抛光(CMP):CMP过程中使用超纯水来冷却、清洗和运输晶圆,以确保CMP过程中表面的平坦性和质量。
⑤电子化学沉积(ECD):超纯水用于清洗金属薄膜、电解质和其他材料,以确保电子化学沉积过程的准确性和一致性。
⑥设备冷却和冷却塔:超纯水还用于半导体设备的冷却,以保持设备在适宜的工作温度下运行。
⑦研究和开发:半导体研究和开发实验通常需要高纯度水来确保实验的准确性和可重复性。

二、芯片制造用水的纯净标准
对于普通大众而言,日常接触最多的净水有以下几种:
①家庭净水/天然矿泉水:多以市政自来水(根据现行《生活饮用水卫生标准》GB 5749-2022)或自然水体作为水源,经过超微滤、NF、RO等工艺达到或接近一般工业纯水(电导率≤50μs/cm)的标准。
②纯净水/凉白开:多以市政自来水作为水源,经过RO、蒸馏等工艺达到瓶(桶)装饮用纯净水卫生标准(GB 17324-2003 ),达到或超过一般工业纯水的标准。
P.S.此处的凉白开专指瓶装饮用水厂商生产的凉白开产品,区别于一般家庭可能存在二次污染(正常现象,非贬义)的凉白开。

而对于芯片人而言,芯片生产用水需要进行更严苛的纯化处理。以《电子级水》GB/T 11446.1-2013标准而言,我们大体可以将芯片用水分为以下几种:
①高纯水(《电子级水》EW-Ⅳ):采用物理、化学方法,去除溶于水中的电解质,获得电阻率在0.5~12.0 MΩ·cm的水(真正纯净的水可被视为绝缘体,生活中的水导电,是因为其中有杂质)。这个过程去除了水中的电解质,但溶于水中的非电解质(如有机物、微生物、颗粒物、溶解性气体等)大部分未被去除。
②超纯水(《电子级水》EW-Ⅲ-EW-Ⅰ):采用物理、化学方法,去除了水中几乎全部电解质与非电解质,且水中阳离子和阴离子、有机物、颗粒物、微生物等含量受到一定控制。此时,纯水的电阻率在12.0~18.2Ω·cm(25℃),可以被视其为绝缘体了。
③“芯”超纯水(《电子级水》EW-Ⅰ及更高):将水中阳离子、阴离子、有机物、颗粒物、微生物等进行严格控制,同时再对水中溶解气体进行严格控制,此时水的电阻率达到18.2MΩ·cm(25℃)以上(接近理论值18.3 MΩ·cm,25℃时,可参看前文水处理基本知识 超纯水的极限电阻率为什么是18.3MΩ*CM)。

国内的纯水标准缺失及行业混乱由来已久(遇到一次,吐槽一次,刻薄如斯,自拍脑袋),且上述《电子级水》标准完全无法准确表述相关企业的实际需求。所以在芯片行业,企业多以行业经验或参考国外标准制定相关需求,其中国外标准如M国ASTM D5127-2013(2018)标准,相关标准参数如下:

备注:鉴于含电阻率18MΩ*cm以上超纯水标准的缺失及广大客户对单一指标的迷信,市场上很多非芯片行业客户盲目指定电阻率18MΩ*cm或18.25MΩ*cm作为其对超纯水乃至高纯水级别的实际需求,很多水处理生产厂商或主动或被动的迎合此种行为,而导致在相关设备上做文章的情况时有发生(他们最怕离子含量离线检测),最后出现设备运行不稳定乃至产品质量瑕疵等问题---写在前面③。

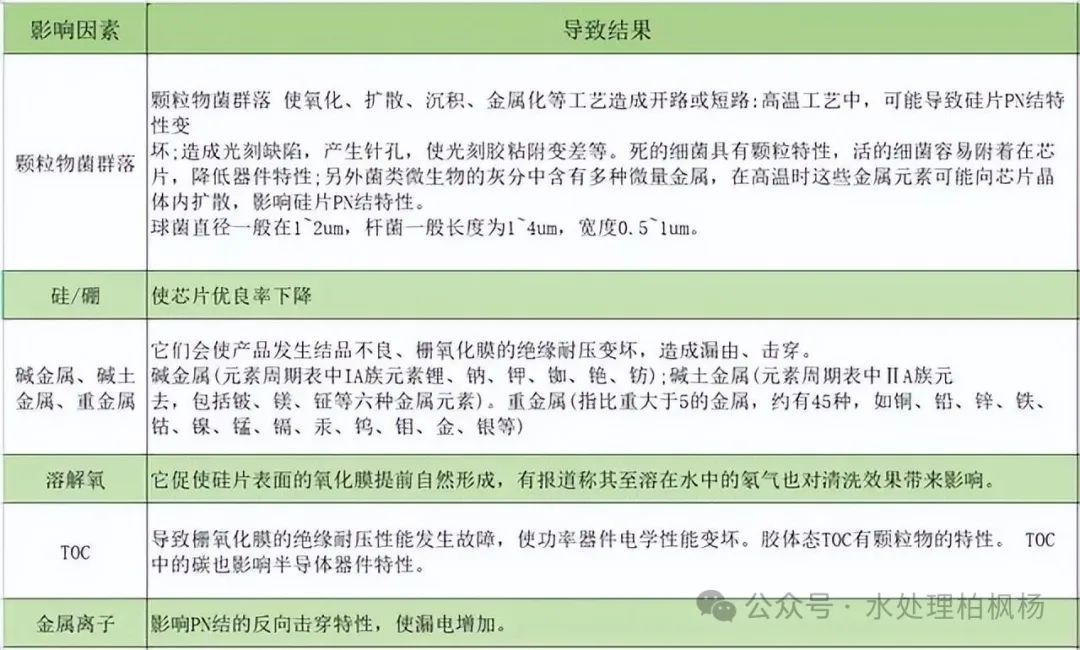
半导体行业用水水质中,电阻率,微粒子,气泡(溶解氧,溶解氮)和TOC是非常重要的指标,略微差异,可能导致半导体元器件生产过程的产品质量和合格率的下降,具体的影响如下:
TOC(总有机碳):影响光刻精度,影响芯片质量。
DO(溶解氧):滋生细菌,形成氧化层,影响芯片质量。
Boron(硼元素):影响P-N结,影响芯片质量。
Silica(硅元素):造成晶圆水斑,影响芯片质量。
金属离子:影响晶圆原子密度,影响芯片质量。
微粒:影响光刻精度,导电微粒会直接导致短路。
......
详细见下图。总之,水不够纯净,就做不成合格的高端芯片。芯片越高端,所需纯水的纯度就越高。

四、”芯“超纯水的制备方法(本段表述不严谨,但是挺通俗)
从大的尺度说,分三个步骤:预处理、初级纯化、抛光系统。
①预处理:MMF+ACF(常规处理方式)、MF+UF(新型处理方式)
MMF:多介质过滤器,可通俗理解成筛子;
ACF:活性炭过滤器;
MF:微滤,可通俗理解成细筛子;
UF:超滤,可通俗理解成更细的筛子。
本段基本对应前面说的“家庭净水”,主要作用是确保给水达到初级纯化工艺的进水标准。

②初级纯化:2B3T+RO+MB(常规处理方式)、二级RO+EDI(新型处理方式)
2B3T:两床三塔,可通俗理解成家用终端净水器;
RO:反渗透膜,可通俗理解成更更细的筛子;
UV:紫外线消毒;
MB:混床,离子交换除盐;
EDI:连续电解除盐,名字已经够通俗了。
本段基本对应前面说的“高纯水”,去除了水中的几乎全部电解质与非电解质,且水中阳离子和阴离子、有机物、颗粒物、微生物等含量受到一定控制。

③抛光系统:TOC-UV+PMB+MDG+UF
TOC-UV:TOC脱除器,分解TOC;
PMB:抛光混床,强力离子交换除盐;
MDG:膜脱气装置,通过膜将溶解于水中的气体脱除;
终端UF:终端超滤。
本段基本对应前面说的“超纯水/‘芯’超纯水”,水中阳离子、阴离子、有机物、颗粒物、微生物都得到了严格控制,就连水中的溶解气体也被严格控制。这时的水几乎纯净到了极致。

五、“芯”超纯水的制备痛点
(1)高品质核心工艺设备之痛
①高品质RO(反渗透膜)技术市场基本被美国杜邦公司、日东电工集团海德能公司、日本东丽公司等几家国外公司占据。
②抛光系统树脂技术市场基本被美国杜邦、德国朗盛化学、日本三菱等几家国外公司占据。
③终端膜脱气技术市场基本被美国liqui-cel公司占据。
④终端UF(超滤)技术市场基本被日本旭化成、日东电工集团海德能公司等几家国外公司占据。

(2)高品质管泵阀之痛
①高品质的低溶出管道市场则基本被美国乔治费歇尔、AGRU公司等几家国外公司占据。
②高品质泵市场基本被帝国公司、日机装等几家国外公司占据。
PVDF-HP(高纯)
(3)高精度检测仪表之痛
①TOC分析仪市场基本被苏伊士集团、梅特勒托利多、Anatel公司等几家国外公司占据。
②颗粒计市场基本被PMS、Lighthouse、Rion公司 等几家国外公司占据。
③DO分析仪市场基本被美国哈希、瑞士E+H,日本岛津等几家国外公司占据。
④硅表市场基本被Horiba、Prominent公司 等几家国外公司占据。
⑤硼表市场基本被法国苏伊士公司占据。
⑥大型工厂设备集成市场,则基本被日本栗田、Organo、Ovivo、Nomura等四家国外公司占据。
……
超纯水痕量检测设备
浙江新伟环保设备有限公司是一家专业从事水处理工程设备研制、生产、销售及施工为一体的技术型企业,业务范围涉及给水处理,工业纯水和超纯水处理和生活、工业废水处理。